Sistema cribado VPH en la sanidad pública
Según el Ministerio de Sanidad, España presenta una prevalencia media de infección por VPH en mujeres del 14,3%, siendo de hasta 29% en mujeres jóvenes de 18-25 años. El genotipo 16 de alto riesgo y los genotipos 6 y 11 de bajo riesgo son los más frecuentes en nuestro país.
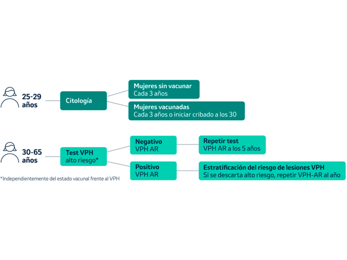
Detección del VPH
El sistema público de salud en España ofrece un programa organizado de cribado para la detección del Virus del Papiloma Humano (VPH) y la prevención del cáncer de cérvix.
Sistema de Cribado por Edades
La población objetivo del programa de cribado en el Sistema Nacional de Salud (SNS) está compuesta por mujeres con cuello de útero con edades comprendidas entre los 25 y los 65 años.
| Grupo de Edad | Prueba de Cribado Primaria | Intervalo de Repetición (Negativo) | Razón Estratégica |
| 25 a 34 años | Citología | Cada 3 años | Alta prevalencia de infecciones por VPH transitorias y clínicamente irrelevantes en este grupo. La citología previene el sobre-diagnóstico y sobre-tratamiento. |
| 35 a 65 años | Detección del VPH de alto riesgo (VPH-AR) | Cada 5 años | La detección del VPH es más sensible que la citología en este rango de edad. Una prueba VPH-AR negativa proporciona una alta garantía de que el riesgo de cáncer es extremadamente bajo por un periodo más largo. |
El Cambio: De la Citología al Test de VPH
Históricamente, el cribado se basaba exclusivamente en la citología cérvico-vaginal (Prueba de Papanicolau), que busca alteraciones en las células del cuello uterino. Si bien es efectiva, es menos sensible para detectar el riesgo a largo plazo que la prueba de detección del VPH.
El protocolo actual, adoptado por consenso en el seno del Ministerio de Sanidad y las Comunidades Autónomas, establece un modelo híbrido escalonado en función de la edad:
¿Cuándo debo hacer la primera prueba?
Con 25 años en la mayoría de comunidades, o antes si vida sexual activa o síntomas. Consulta con tu médico de cabecera.
Protocolo Específico (Triaje)
La clave del sistema de cribado con VPH es la gestión de los resultados positivos (el triaje):
- Si el VPH-AR es Negativo (en el grupo de 35-65 años): Se comunica el resultado y se repite el cribado a los 5 años.
- Si el VPH-AR es Positivo (en el grupo de 35-65 años): Se procede a realizar una prueba de citología en la misma muestra (co-test o triaje).
- Si la citología es normal o de bajo grado: Se suele recomendar un seguimiento más estrecho (p. ej., repetir el test VPH-AR al año), ya que la mayoría de las infecciones positivas resolverán espontáneamente.
- Si la citología es de alto grado (HSIL): Se remite directamente a una colposcopia (un examen más detallado del cuello uterino) y biopsia para confirmar la existencia de una lesión precancerosa que requiera tratamiento (generalmente mediante conización).
Implementación Poblacional y Captación
El modelo ideal de cribado es el poblacional organizado, que se está implementando progresivamente en todas las Comunidades Autónomas. Este modelo implica:
- Identificación y Convocatoria: El sistema de salud (a través de Atención Primaria o Unidades de Cribado) identifica a las mujeres dentro del rango de edad.
- Invitación Activa: Se envía una carta personalizada o notificación digital a la población diana, invitándoles a participar en el programa y a solicitar cita para la prueba, generalmente con su matrona o enfermera de Atención Primaria.
- Seguimiento y Registro: El sistema garantiza el seguimiento de las mujeres con resultados alterados para asegurar que reciben el diagnóstico y tratamiento oportunos.
El sistema según las Comunidades Autónomas
Algunas comunidades exploran la posibilidad de la autotoma de la muestra (para el test de VPH) para aumentar la participación en grupos de baja cobertura, ofreciendo una opción más cómoda.
El procedimiento y la frecuencia varía según la Comunidad.
Comunidades con cribado más avanzado
| Comunidad | Edad Inicio | Prueba Principal | Periodicidad |
|---|---|---|---|
| Madrid | 25 años | Test VPH primario | 5 años |
| Cataluña | 25 años | Test VPH primario | 5 años |
| País Vasco | 25 años | Test VPH primario | 5 años |
| Andalucía | 25 años | Transición a test VPH | 3-5 años |
Comunidades con sistema mixto
| Comunidad | Edad Inicio | Prueba Principal | Periodicidad |
|---|---|---|---|
| Valencia | 25 años | Citología + VPH selectivo | 3 años |
| Galicia | 25 años | Citología + VPH selectivo | 3 años |
| Castilla y León | 25 años | Citología + VPH selectivo | 3 años |
Consulta en la Consejería de Sanidad de tu Comunidad Autónoma para información actualizada.



